3月21日,微生物组研究领域著名期刊《Microbiome》在线发表了bat365正版唯一官网赵立平教授团队张晨虹副研究员和硕士研究生潘凤伟等的研究成果“Predominant gutLactobacillus murinusstrain mediates anti-inflammaging effects in calorie restricted mice”。该研究发现节食显著增加了小鼠肠道中的鼠乳杆菌(Lactobacillus murinus)菌株,能够减轻衰老相关的系统性炎症和改善肠屏障功能。
随着现代社会老龄化日益加剧,改善老年人的健康状况以及防治衰老相关的各种慢性疾病已经成为生命科学研究中优先考虑的方向。大量研究表明,系统性炎症升高和肠屏障功能受损是加快衰老和引发多种老年病的重要病理机制。部分研究报道了老年人肠道菌群发生变化的特征,以及通过膳食或者益生菌/益生元等对肠道菌群的干预能够改善老年人的健康状况。但是,由于肠道菌群十分复杂,从中找到与加速或延缓衰老有关的特定微生物成员并解析作用机制仍是一个巨大的挑战。

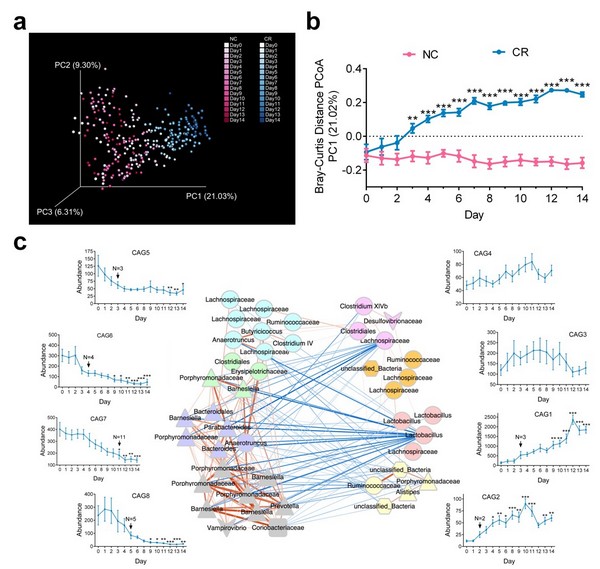
在前期研究中,赵立平团队与中科院营养所刘勇研究员团队合作在Nature Communications发表研究论文,报道了终身适度节食,也就是“吃七成饱”可以通过显著增加肠道有益菌特别是乳酸杆菌属的数量,达到改善代谢健康和延长寿命的效果。本研究则证实仅仅通过两周节食就可以在小鼠肠道中建立起以鼠乳酸杆菌占优势的肠道菌群,并显著减少小鼠血液中肠道细菌来源的抗原和降低系统性炎症水平。研究人员从节食小鼠肠道中分离到占优势的鼠乳杆菌菌株,发现这株菌能够在体外Caco-2细胞模型中降低炎症因子产生,并且能够延长线虫的寿命。不仅如此,在移植了老年小鼠菌群的无菌小鼠中,这株细菌能够显著改善老年菌群造成的肠屏障破坏,从而减少血液中肠道细菌来源的抗原并降低了衰老相关的系统性炎症。
本研究表明节食小鼠肠道中的特定优势细菌乳杆菌对节食产生的健康效应有重要贡献。这项小鼠研究对人体抗衰老具有重要的借鉴意义,提示我们,升高肠道关键有益细菌或可作为减轻系统性炎症、改善肠屏障功能、减少老年病、延长健康寿命的新靶点。